Digital Voltage 3V3/5V Rev02#

../../../../_images/uz_d_voltage_3v3_5v_functional.svg

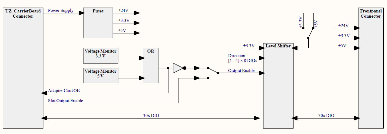
Fig. 241 Functional blocks of the Voltage Adapter Card#

The Voltage_3v3_5v adapter card enables general-purpose digital input/output (GPIO) functionalities at a selectable voltage level of 3.3 V or 5 V. It, therefore, crosses between two voltage domains and is an extension of both the Digital Voltage 3U 2v01 and UZ_D_Voltage_3V3 Rev01 cards, which have fixed voltages. Like with the original Digital Voltage 5V card, signal directions can be set in groups of eight I/O pins. The board supports voltage level shifting, supply rail monitoring, and I²C-based readout of the hardware configuration.

Functionality#

The functionality of the adapter card is segmented into several key areas, as depicted in the figure above:

  1. Four 8-Bit Level Shifters

    • The adapter card includes four 8-bit bidirectional level shifters, enabling voltage translation between the 3.3 V and 5 V domains.

    • Each digital I/O pin features an integrated 10 kΩ pulldown resistor to ensure a defined logic low state when the pin is not actively driven.

  2. Signal direction

    Each level shifter can be individually configured for input or output operation via corresponding DIP switches. The four DIP switches allow groupwise control of the signal direction for each 8-bit group.

    Table 80 Grouped signals and dedicated switches#

    Switch

    Dedicated DIG IO Channels

    SW 1

    DIG IO 00-07

    SW 2

    DIG IO 08-15

    SW 3

    DIG IO 16-23

    SW 4

    DIG IO 24-29

    A DIP switch in the OFF position corresponds to a logic HIGH on the DIR line, configuring the direction as output (from the SoC). Conversely, a DIP switch in the ON position sets the direction to input (to the SoC).

    Note

    Direction control is only available on a per-group basis. For fully flexible pin assignment, refer to UZ_D_Voltage_3V3 Rev01.

  3. Supply Rail Monitoring, Output Enable Logic, and Source Control

    The card monitors both the 3.3 V and 5 V supply rails provided by the carrier board. By default, the level shifter output enable (nOE) is governed by these voltage monitors. Alternatively, by setting switch S2, control can be transferred to the nOE_Carrierboard signal, which is supported in carrier boards with a hardware revision \(\geq\) Rev05 (cf. Carrier Board Rev05, SlotOE).

    As an additional feature, the output signal of the card’s on-board supply rail monitoring (i.e., are its local 3V3 and 5V rails both okay) is also fed back to the carrier board by means of D connector (X6[A-E]) pin 100. Formerly used as PILOT_IN (and available locally on the LC4xxx CPLDs as /PILOT_INx), newer \(\geq\) Rev05-based UltraZohm systems (where per-slot SlotOK signals link each slot to the S³C) may utilize this signal to generate application-specific error conditions and responses. This holds true by means of the five per-slot CPLD locally, and – as a feature not available on older carrier boards – also on a system-wide scale via the S³C (cf. System Supply & Safety Component (S3C) for an overview and the “safety block diagram” at the end of the carrier’s schematic for details).

  4. I²C Port Expander

    An onboard I²C port expander provides additional flexibility and control:

    • LED indicators (on the rear side of the card) can be controlled via software to represent the selected output voltage and additional card/system states.

    • Signal direction configuration and output voltage selection statuses are accessible via I²C, enabling seamless integration with system control software.

As with some of the previous Digital Voltage cards, all internal rails – that also are available on the external connector (3V3, 5V and VIN) – are protected by polyfuses (F[3-1]).

Configuration#

Prior to first use, ensure that the card is correctly configured according to the target system’s requirements. This includes setting DIP (i.e., I/O directions) and non-DIP (e.g., voltage selection) switches appropriately for the target voltage revision (e.g., Rev04 with a supervisor switch).

2 Pictures for Rev04 and Rev05

Measurements and technical background#

As described here the board features supervisor monitor devices to disable all digital outputs of the level shifter at undervoltage error state.

../../../../_images/uz_d_voltage_3v3_5v_block_diagram.png

Fig. 242 Block diagram of the UZ_D_Voltage_3V3_5V adapter card#

The following two measurements show the switch-on and switch-off signal curves when pressing the UltraZohm system power switch. The oscilloscope monitors:

  • CH1 (yellow): Supply Rail

  • CH2 (green): nRESET

  • CH3 (blue): nOE_Supervisor

  • CH4 (red): Digital Output

The measurement results show that the level shifter outputs will we be disables as long as the supply rails are in their accepted range:

../../../../_images/uz_d_voltage_3v3_5v_uz_switched_on.png

Fig. 243 Measurement during switch on of the UltraZohm system#

../../../../_images/uz_d_voltage_3v3_5v_uz_switched_off.png

Fig. 244 Measurement during switch off of the UltraZohm system#

Attention: there is an exceptional situation where the output disable function does not work intuitively. It occurs only in an unrelevant situation where the output voltage is selected to 3.3V and the 5V supply rail on the adapter card fails. In that case the 5V voltage supervisor asserts the output disable function as long as the 5V supply rail voltage decrease under the power-on reset voltage (V_POR = 0.7 V) of the supervisor IC. Thus the open-drain NRESET output jumps back to HIGH level because the 3.3V supervisor IC states healthy condition and all level shifter outputs will be enabled again. This edge case is therefore irrelevant for safety issues, because the 5V rail has no functional meaning when using 3.3V as output voltage. It is recommended to stop inverter operation when this situation occurs. Measurements are shown in following:

../../../../_images/uz_d_voltage_3v3_5v_edge_case.png

Fig. 245 Measurement of edge case situation with error on 5V supply rail with 3.3V output voltage selection#

Accessoires#

An optional front panel with integrated voltage indication LEDs is available for enhanced usability.

../../../../_images/uz_d_voltage_3v3_5v_blend.svg

To utilize this functionality, a corresponding software extension must be activated manually in the Vitis development environment. It is part of the demo integrated in the Platform Framework’s Adapter Card Identification feature and is enabled by means of the UZ_PLATFORM_CARDID preprocessor #define as described here. Once enabled, the demo reads the card’s voltage configuration at boot-up and drives the LED accordingly. As of mid 2025, no error reporting has been defined, i.e., the red LED is still unused. Additionally, the light guide component LPF-C011304S must be installed on the PCB to support visual indication via the front panel.

References/Source#

Compatibility#

Slots D1 to D5 can be used without limitations.

See also#

Designer#

Designed by Andreas Geiger (Zohm Control GmbH), 03/2025